版权说明:
诚挚邀请
智造未来,育人为本

政府行业领导
教育培训工作委员会代表
高校及教育培训领域代表
产业链代表

报名参会:
长按识别图
中二维码
获得参会资格
了解行业发展
结交业界朋友
诚挚邀请
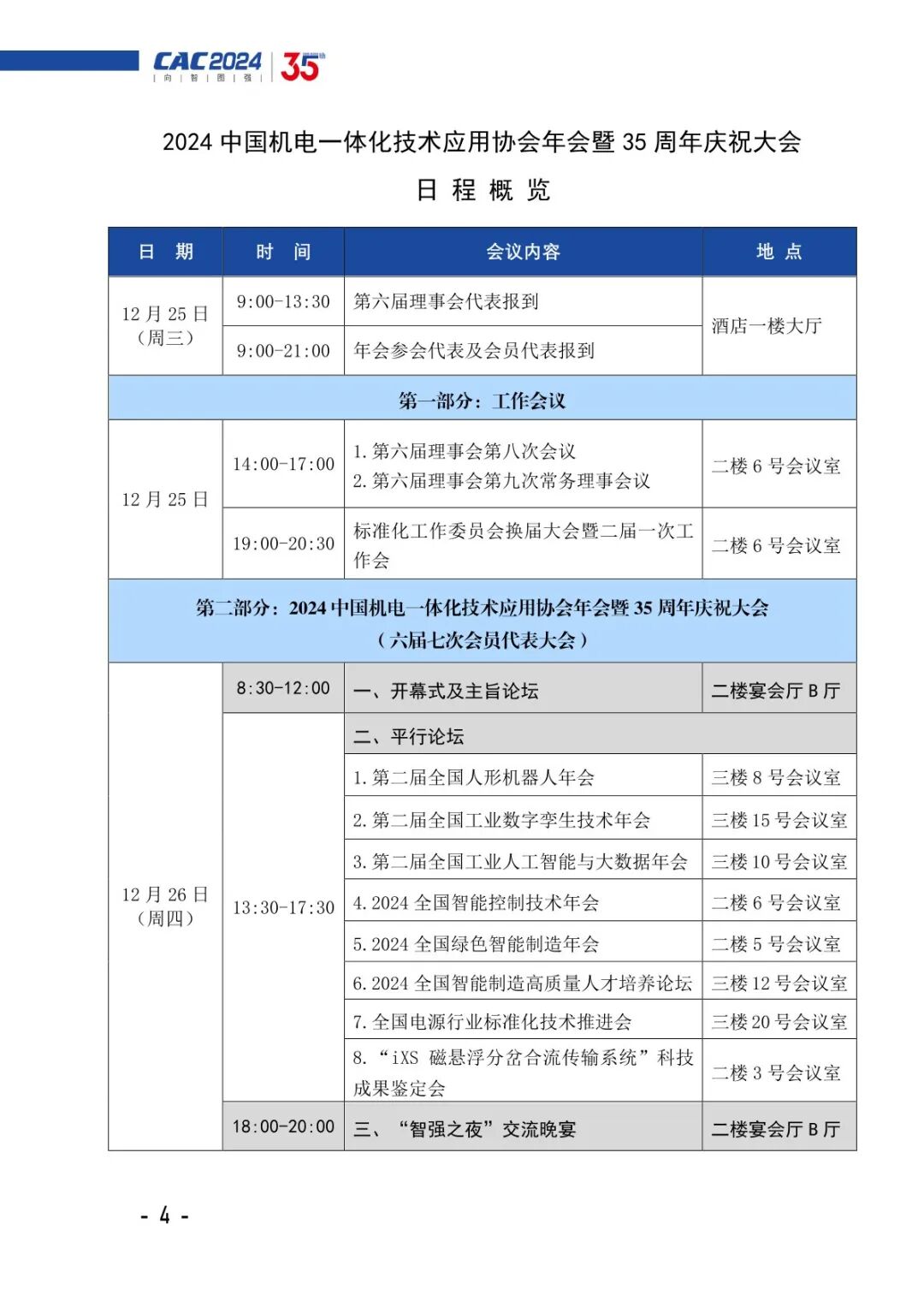
2024中国机电一体化技术应用协会年会暨成立35周年庆祝大会将于12月25-26日在北京举办。年会以“向新而行,向智图强”为主题,旨在搭建自动化与机器人技术和贸易交流合作平台,邀请行业知名专家学者、智能制造领军人物、企业家、理事及会员代表齐聚京华,共话智造趋势,共谋行业发展。以下为本届年会的全部日程。
主论坛
平行论坛
会议费用
1
会议费用
2
住宿安排
会议期间统一安排住宿,费用自理(也可自行安排住宿)。
3
发票开具
会议费由协会统一收取,并开具等额发票。住宿费由酒店收取并出具发票
关注智教新媒公众号