版权归相关权利人所有,转载部分是出于传递更多信息之目的。智教新媒尊重原创,如涉版权,请联系删除。
2、如果您的文章希望被智教新媒报道,请发邮件到 service@iedumedia.com公邮,会有专人在1-2个工作日回复您。
第三届“汇川杯”全国智能自动化创新大赛即将启幕!这里不仅是技术较量的舞台,更是青年学子展现综合能力的窗口。组委会特别设立 “大赛新闻官” 角色——邀请你成为团队的记录者、故事的传播者、正能量的放大器!
无论你擅长文案、摄影、剪辑,还是只想为团队多出一份力,只要你有热情,这里就有你的专属席位。
“大赛新闻官”将分为初赛、决赛两阶段进行考核,现正式发布第三届“汇川杯”初赛新闻官招募方案,决赛考核要求及激励标准另行通知。
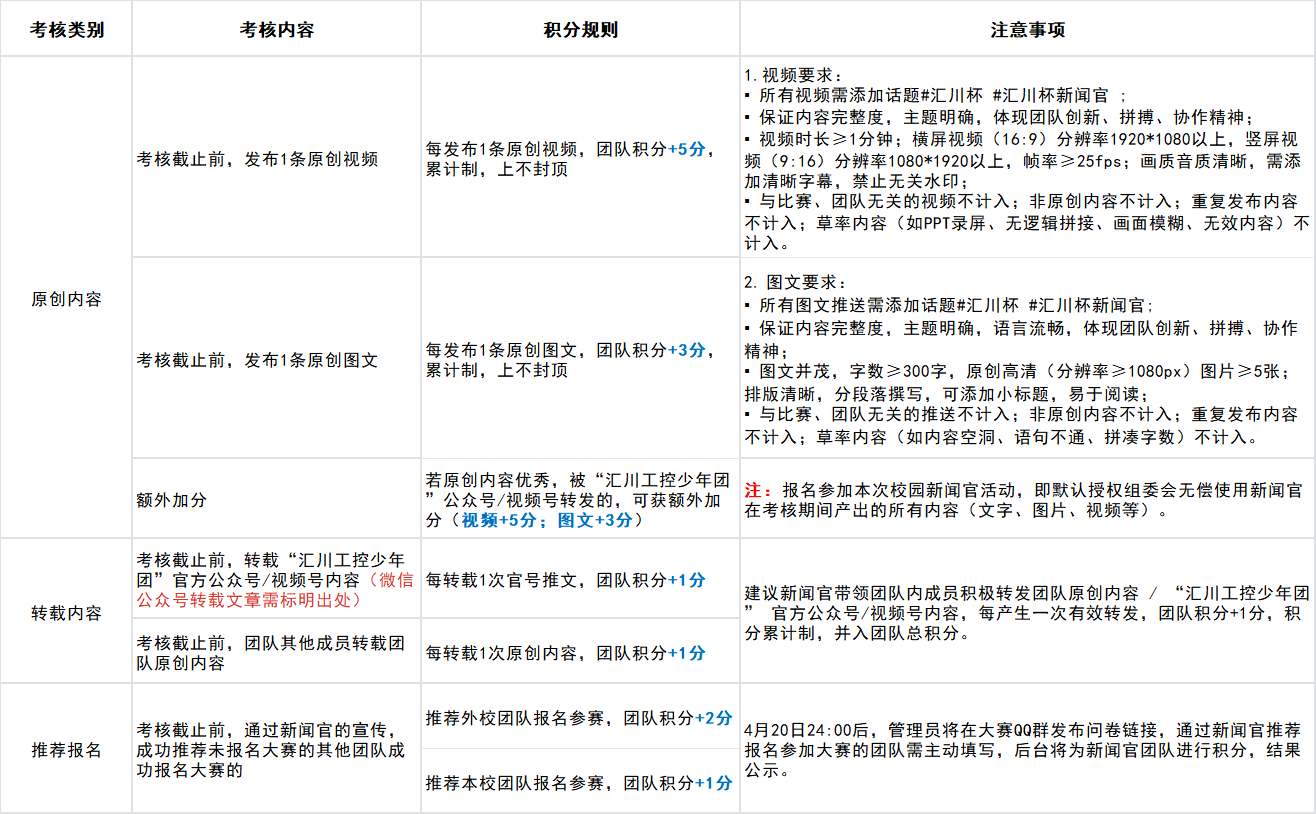
新闻官作为每支团队的重要成员,承担着队内活动策划、宣传推广的重要责任。在初赛考核周期内,达成考核要求的“大赛新闻官”,将为所在团队获得初赛成绩加1分、积分前50名的新闻官更有汇川定制伴手礼等激励。
??报名条件:已成功报名第三届“汇川杯”全国智能自动化创新大赛的团队。
??报名时间:即日起 – 2026年3月31日 24:00
??报名细则:
? 自主决定是否配置团队新闻官,且每支团队最多配置1名新闻官,新闻官必须是团队内成员;
? 不对新闻官发文账号及发文平台做限制,新闻官需负责团队内的宣传管理等工作;
? 意向报名成为“大赛新闻官”的,请新闻官本人扫描下方二维码进行报名,填写报名信息后及时进入“大赛新闻官”官方微信群,账号发布的所有内容都需及时在群内进行问卷登记。


团队加分
考核截止时,团队积分累计 达到15分及以上的队伍,可直接在区域初赛团队成绩中获得1分 加分!(区域初赛成绩构成:比赛成绩 + 新闻官达标加分)
新闻官奖品(按积分排名)
??第1–10名(卓越传播奖):定制双肩包、狮子公仔、机器人钥匙扣、指尖积木、星球氪金卡年卡
??第11–30名(创意风采奖):定制双肩包、狮子公仔、星球氪金卡年卡
??第31–50名(新锐贡献奖):定制双肩包、星球氪金卡年卡
决赛激励将于后续通知,敬请期待!

??素材包:官方海报、宣传片等,微信群内提供提取链接
??往届优秀案例:?? 点击查看第二届“汇川杯”大赛新闻官视频集锦
??线上培训会:创作技巧、传播规律等干货,助你快速上手!

不限于以上选题,欢迎发挥你的创意!
??发文平台不限:包括但不限于学校或个人的视频号、微博、B站、抖音、快手、豆瓣等。请提前了解各平台发布规则(如同一作品多平台发布是否违规),并保留指定话题与原创性。
??授权声明:报名即默认授权组委会无偿使用考核期间产出的所有内容(文字、图片、视频等)。
集结号已经吹响,新闻官们,是时候展现真正的技术了!
用你的镜头和笔触,记录团队的拼搏与荣光
赢取属于你们的荣誉!
如有疑问,请在官方微信群内咨询。
赶快扫码报名,加入新闻官大家庭吧!??

第一步:通过大赛官网或者二维码https://inocup.inovance.com/ ,点击右上角的“登录/报名”。

微信扫码报名

第二步:点击“立即注册”,填写团队信息,每个团队一个账户(不需要团队每个人注册一个账户)


第三步:用团队名称+密码登录大赛后台,添加成员信息(填写指导老师和队友信息)即报名成功。
温馨提示:创新开发赛道:数智化产品及解决方案创新开发——每个团队最多4名学生(最多一名研究生),最多2名指导老师
工程应用赛道一:工业自动化智能控制设计与应用——每个团队最多3名学生(最多一名研究生),最多2名指导老师(分高职组+本科组)
工程应用赛道二:AI视觉检测系统设计与应用开发——每个团队最多2名学生(最多一名研究生),最多2名指导老师(分高职组+本科组)
工程应用赛道三:未来智造数字孪生系统设计与开发——每个团队最多3名学生(最多一名研究生),最多2名指导老师
产业攻关赛道:产业核心技术攻关与探索——每个团队最多4名学生(不限制参赛研究生数量),最多2名指导老师

第四步:点击官网“学习专区”获取免费学习资料。


关注智教新媒公众号