版权说明:
1、本文是智教新媒原创文章,转载此文章请注明出处(智教新媒)及本文链接。2、如果您的文章希望被智教新媒报道,请发邮件到 service@iedumedia.com公邮,会有专人在1-2个工作日回复您。
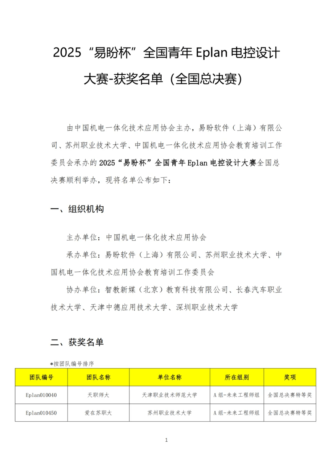
2025“易盼杯”全国青年Eplan电控设计大赛(大赛官网https://edu.eplan.com.cn/)经过数月的激烈角逐与专业评审,现已圆满完成全部赛程,现公示区域初赛及全国总决赛获奖名单。
本届大赛自启动以来,得到了全国青年的广泛响应,共有来自24个省、181所高校的957支队伍、1869名选手报名参与。经过区域初赛严格选拔,最终124支优秀团队晋级全国总决赛,经评审委员会最终评定,共90支队伍凭借出色的专业素养与创新实践能力脱颖而出,斩获殊荣。















关注智教新媒公众号