版权归相关权利人所有,转载部分是出于传递更多信息之目的。智教新媒尊重原创,如涉版权,请联系删除。
2、如果您的文章希望被智教新媒报道,请发邮件到 service@iedumedia.com公邮,会有专人在1-2个工作日回复您。
《工程智能白皮书》全面阐述了同济大学工程智能研究院与上海(同济)工程智能研究院(筹)对发展工程智能这一前沿交叉领域的战略理念与核心愿景, 深度剖析了工程智能的发展现状、时代机遇与核心挑战,前瞻性地提出了以“工程智能操作系统”为核心的实现框架与核心共性技术体系,并展望工程智能的核 心趋势与未来发展。
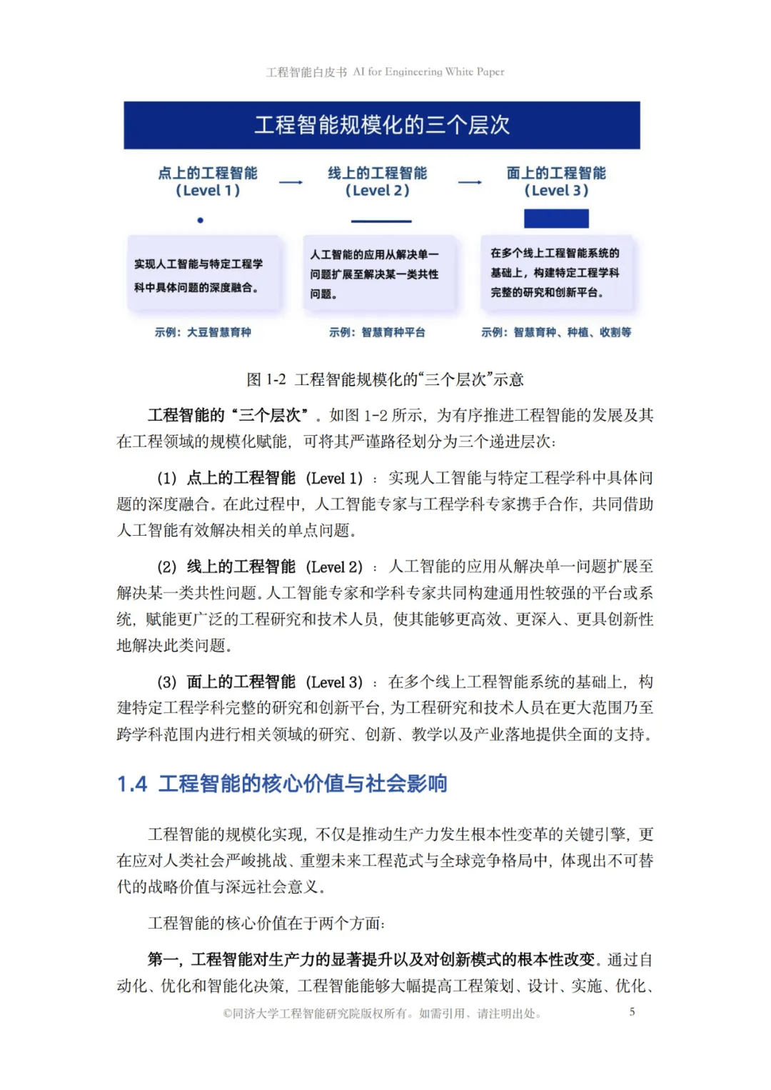
随着人工智能技术与传统工程领域加速融合,工程智能应运而生。它是推动 工程领域智能化转型的关键驱动力,也是应对日益复杂工程挑战的全新范式。工 程智能的核心目标,是通过平台化架构实现对工程领域规模化赋能,涵盖技术研 发、领域创新、人才培养与产业落地四个规模化维度,推动从“点”上的单一场 景突破,扩展到“线”上的共性问题覆盖,最终构建“面”上的学科平台重塑。 这一进程不仅将极大提升传统工程的效能与范畴,更为人工智能的规模化应用提 供了不可或缺的真实世界场景和价值闭环锚点,推动其从先进技术真正转变为驱 动产业变革的新质生产力。
当前,人工智能虽已逐步渗透至工程项目全生命周期的策划、设计、验证、 建设、运营与维护等各环节,在汽车、建造、交通、信息工程等领域取得初步应 用成效,但整体发展仍呈现“点状突破”的特征,存在碎片化、高度定制化、关 键环节依赖人力的局限,这既揭示了人工智能的巨大潜力,也正印证了对实现工 程智能“规模化赋能”的迫切需求。 发展工程智能恰逢其时。当前正处于政策、产业与技术三重机遇的交汇点: 一方面,国家层面的积极政策为产业智能化提供了重要的顶层牵引;另一方面, 我国完备的产业链为工程智能的应用落地提供了得天独厚的沃土;同时,以大模 型为代表的新一代人工智能技术突破,为工程智能在各工程领域的全面渗透提供 了强大的技术驱动力。
然而,实现工程智能规模化赋能的进程并非坦途。核心挑战在于如何跨越工 程领域固有的专业壁垒,满足其对可靠性的严苛要求,解决人工智能技术落地时 面临的效率与成本问题、系统融合与协同问题等瓶颈。此外,人才培养、治理机 制与生产关系等配套体系尚不完善,也为规模化发展带来复杂挑战。
为抓住机遇、应对挑战,白皮书前瞻性地提出构建“工程智能操作系统”这一核心实现路径。该系统旨在针对多学科、多环节、差异化的工程需求,将分散 的各项技术能力进行高效整合与协同,通过打造统一的基础设施、数据资源、基 础模型与智能体能力等平台,为实现工程智能的规模化价值提供坚实的平台化支 撑。这一系统的构建,依赖于工程智能时空全模态基础模型关键技术、工程智能 推理决策关键技术、工程智能体关键技术等核心共性技术上的持续突破。
展望未来,工程智能的发展将呈现从知识问答走向工程推演决策、从碎片化 响应走向人模系统一体化及共生智能、以及最终的从单点技术走向规模化赋能的 核心趋势。它不仅将重塑工程范式、催生新产业与新业态,还将建成健全规范、 动态演进的治理体系与安全框架,为国家重大战略工程的实施提供关键支撑,引 领工程领域迈入全新的智能化时代。




















微信扫码添加张老师获取报告原文

关注智教新媒公众号